czuję się wywołany do tablicy, otóż osiemdziesiątki są nie do rozjebania, pozdrawiam
Wersja do druku
Automotive (mowie o SW/HW) ma to do siebie, ze jak poznasz procesy, technologie, narzedzia etc. - to potem tylko zmieniasz pracodawce - 90% rzeczy pozostaje ta sama. Hajs jest bardzo dobry, nie jest to moze poziom fin-techu gdzie zarobki dyktuja szejki ze swoimi fanaberiami, ale calkiem na poziomie :)
Huj z automotiw mi wystarczy ruski czołg koreańskiego producenta nieistniejącej marki dełu
@chyba panowie dorastam:sadge i celuje w normalne ałto tzn Kia Sportydż z 2005 roku (2.0lpg oczywiście), co mi możecie wielebni o takiej gablotce powiedzieć?
ale grat
ale dobry
ile teraz u Was kosztuje malowanie 1 elementu?
progi rób z karnisza pamiętaj nie ma nic solidniejszego w sejczento:peepo
ej koledzy jak kodzilem soft na elm327 to jestem autmotiw czy nie
Co tam ciekawego pisales? No i co to kodzic, jak od majfriendow za 20zl kupisz chipa z softem? :D
https://www.alibaba.com/product-deta...2e9emsB4iy&s=p
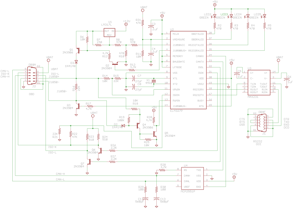
Az z ciekawosci sprawdzilem jakis prosty schemat oparty na ELM327 (komunikacja po serialu) - calkiem fajnie to wyglada.
Załącznik 379709
OK, czaje - bo wg. tego: https://www.sparkfun.com/datasheets/...T_Commands.pdf - ELM327 wspiera CANa ;) Ale ma to sens, kitajcom sie nie chce tego implementowac wiec zajebali co bylo :D